梓潼县七一高级职业中学校
首页
Home
学校概况
Nav
专业设置
Nav
新闻动态
Nav
招生简章
Nav
名师风采
Nav
党史学习
Nav
精彩视频
Nav
校长信箱 社区教育
Nav
校园介绍
校园风采
精彩展播
教师形象
计算机应用
电子应用技术
数控应用技术
汽车运用与维修
新能源汽车与维修
高星级饭店运营与管理
智慧健康养老服务
社会文化艺术
中草药种植与栽培
开学通知
论文获奖
22秋运动会
导师进课堂
教师教学能力培训
2025年招生简章
2024招生简章
22年招生简章
新生军训
职普融通班
招生指南
入学通知书
中职升学途径
思政组
英语
语文
数学
语数外
中餐烹饪
旅游服务
中草药栽培
体育健康
新能源汽车
数控技术
社会文化艺术
计算机应用
电子技术应用
师德师风举报信箱506801156@qq.com
梓潼县第十一届职教活动周方案
项目四制作油蛋糕 教案
面点制作技术 制作钟水饺
面点制作技术 制作冻糕
老年人膳食指南
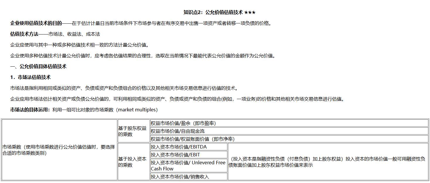
公允价值估值技术
增值税认知
全县唯一公办职业学校
对口升学与就业
高职院校直属合作单位
设为首页
|
收藏本站
梓潼七一职中
学校官网
特殊党费援建
学校公众号
快捷导航
校园介绍
专业设置
新闻动态
校内新闻
公允价值估值技术
31
发表时间:2025-10-23 11:07
分享到:
昵称:
验证码:
l 联系地址:四川省 绵阳市梓潼县宏仁大道西段149号 l 办公电话:0816-5388118
l 网站
制作:赵 峰
l
联系邮箱:364601470@qq.com